La Asamblea Legislativa de Nueva Jersey aprobó una ley para la terminación de la manutención infantil que entró en vigor el 1 de febrero de 2017. Los estatutos (leyes) de Nueva Jersey se publican en Los Estatutos Anotados de Nueva Jersey (N.J.S.A.). Usted podrá encontrar la descripción completa de dicha ley en N.J.S.A. 2A:17-56.67 hasta 56.73
La intención de esta ley es permitir que la manutención finalice sin que ninguna de las partes haya oficialmente solicitado al tribunal para que se termine dicho apoyo. Antes de esta ley, una obligación de manutención continuaba hasta que uno de los padres presentaba un pedimento o una solicitud ante el tribunal para que declarara emancipado al menor. ("Emancipación" significa que un individuo de 18 años de edad o mayor es independiente de sus padres y que estos ya no están legalmente obligados a pagar ningún apoyo financiero). Antes de la existencia de esta ley, muchos casos de manutención nunca quedaron formalmente cerrados cuando el menor llegaba a la edad adulta, lo que daba como resultado deudas que no eran realistas.
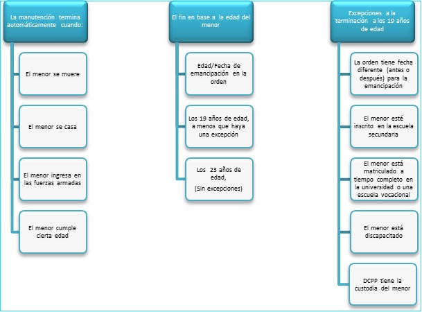
¿Cuándo puede un padre pedirle al tribunal para que emancipe al menor y cesar la manutención infantil?
Un padre puede presentar un pedimento o una solicitud para declarar emancipado a un menor y terminar el apoyo cuando el mismo ya no está "bajo la influencia de los padres". Normalmente, esto seria cuando el niño cumple los 18 años y ya no está en la escuela, siempre y cuando no sea discapacitado y dependa de los padres. Si un niño cumple los 18 años, ya no está en la escuela secundaria, y no tiene planes de asistir a la universidad, es probable que el progenitor sin la custodia tenga éxito en un pedimento para declarar emancipado al menor y terminar con el pago de la manutención. Este es especialmente el caso si el menor se ha mudado del hogar del progenitor que tiene la custodia y obtuvo un empleo. Esto no ha cambiado con esta ley.
¿Debo presentar un pedimento o una solicitud ante el tribunal?
Un pedimento y una solicitud no son la misma cosa. Cada uno tiene un conjunto de formularios diferentes que son presentados ante el tribunal por el padre con la custodia o sin esta (o por otra persona que tenga la custodia del menor) para cambiar o parar los pagos por manutención.
El conjunto de formularios que tendrá que presentar depende del tipo de caso judicial que usted tenga, por ejemplo, casos como el divorcio, maltrato o descuido infantil, violencia doméstica, y los casos en los que los padres nunca han estado casados. Los casos por manutención infantil en los que no ha habido un divorcio, una disolución de una unión civil, o una disolución de la sociedad doméstica son llamados asuntos "irresolutos".
Cada caso tiene un número único asignado por el tribunal cuando el caso se entabla inicialmente. Los dos primeros dígitos del número identifican de qué tipo de caso se trata. Puede utilizar los dos dígitos y la gráfica que aparece a continuación para averiguar si usted necesita presentar un pedimento o una solicitud. Ambos conjuntos de formularios están disponibles en el sitio Web de los tribunales.
Los formularios para presentar una solicitud: How to File a Request to Modify a Non-Dissolution “FD” Court Order Previously Issued By the Court.
Los formularios para presentar un pedimento How to Ask the Court to Change/Enforce an Order in Your Case, or Request Another Related Action in Your Case.
¿Presento un pedimento o una solicitud?
|
Tipo de caso |
El número de caso |
La solicitud formal |
|
Divorcio |
FM |
Pedimento |
|
La disolución de una unión civil |
FM |
Pedimento |
|
La disolución de la sociedad doméstica |
FM |
Pedimento |
|
El maltrato o abandono infantil |
FN |
Pedimento |
|
La tutela/la cancelación de |
FG |
Pedimento |
|
La violencia doméstica |
FV |
Solicitud |
|
Sin disolución |
FD |
Solicitud |
¿Qué pasa si mi orden de manutención indica cuándo se va a emancipar el menor?
Esta ley no va a cambiar los términos de la orden de manutención que tiene. Si su orden de manutención indica ya sea la fecha exacta en que el niño será considerado emancipado, como el 22º cumpleaños del hijo, o un evento que causará que se le considere emancipado, como cuando este se gradúa de la universidad, esta fecha será considerada como la fecha de la finalización del pago de la manutención. Si la oficina de libertad condicional recoge y procesa el pago de la manutención para menores, dicha fecha (o fecha esperada) se tendrá como la fecha de finalización.
La finalización automática: ¿Cuándo terminará la manutención para menores si nadie presenta un pedimento o una solicitud?
Esta ley indica que el pago de la manutención cesará automáticamente, sin que ninguno de los padres tenga que pedir la finalización ante el tribunal, cuando el menor :
¿Cuáles son las excepciones para que la manutención cese automáticamente a los 19 años de edad?
La manutención puede continuar más allá de los 19 años de edad si:

¿Qué sucederá antes del 19° cumpleaños de mi niño?
Notificación de la propuesta para la terminación de la manutención de menores. Si la oficina de libertad condicional en Nueva Jersey recoge y procesa su pago de la manutención para menores, entonces, seis meses antes del cumpleaños número 19 de su hijo, dicha oficina le enviará a ambos padres (o a la persona que tenga la custodia) la propuesta para la conclusión de la manutención. Dicha notificación indicará la fecha prevista para la finalización, también incluirá los formularios especiales (no es un pedimento o una solicitud ) necesarios y las instrucciones sobre cómo solicitar la manutención infantil después del 19º cumpleaños, si alguna de las excepciones mencionadas anteriormente se aplican al caso del menor. Tres meses antes de que el niño cumpla 19 años se enviará un segundo anuncio con respecto a la propuesta para la terminación de la manutención, los formularios y las instrucciones sobre cómo solicitar una continuación.
¿Cómo puedo solicitar el pago de la manutención después de los 19 años de edad?
La solicitud escrita para que se continúe el pago de la manutención. Si una de las situaciones que permiten una excepción para la terminación a los 19 años de edad se aplica al caso, el progenitor que tiene la custodia puede presentar una solicitud por escrito para que se continúe pagando la manutención. La solicitud escrita para que se continúe el pago debe incluir todos los formularios proporcionados con la notificación y la prueba de la excepción. Específicamente, los materiales de prueba tienen que mostrar al menos uno de los siguientes:
La solicitud escrita para que se continúe el pago deberá ser recibida en la dirección indicada por lo menos 45 días antes que el menor cumpla los 19 años de edad. Para determinar el plazo de los 45 días, cuente todos los días, incluyendo los fines de semana y feriados.
|
Tipo de caso |
El número de caso |
Para continuar la manutención |
|
Divorcio |
FM |
Solicitud escrita para la continuación |
|
La disolución de una unión civil |
FM |
Solicitud escrita para la continuación |
|
La disolución de la sociedad doméstica |
FM |
Solicitud escrita para la continuación |
|
El maltrato o abandono infantil |
FN |
La custodia DCPP - continúa automáticamente |
|
La tutela/la cancelación de la patria potestad |
FG |
La custodia DCPP - continúa automáticamente |
|
Violencia doméstica |
FV |
Solicitud escrita para la continuación |
|
Sin disolución |
FD |
Solicitud escrita para la continuación |
¿Qué ocurre después de se envía una petición por escrito para la continuación?
Revisión de la solicitud escrita para la continuación. Los formularios y las pruebas presentadas junto con la solicitud escrita para la continuación serán revisados en la oficina de la libertad condicional, la cual formulará una recomendación a un juez para que se termine o continúe la manutención después del 19avo cumpleaños del menor. El juez dictará una orden para que se termine o continúe haciendo la manutención después de dicho cumpleaños y establecerá otra fecha para que se acaben los pagos (como la posible fecha de graduación).
Tenga en cuenta que no hay ninguna opción para que el progenitor sin la custodia pueda ver la solicitud escrita para que se continúe el pago o responder directamente a la misma. Una vez que el juez dicta una orden, ya sea terminando o continuando la manutención, cualquiera de los padres puede presentar un pedimento o una solicitud ante el tribunal para que se lleve a cabo una audiencia sobre la cuestión de la terminación de dicha manutención, durante la cual ambos padres tendrán la oportunidad de presentar pruebas y refutar las evidencia presentadas por el otro padre.
Si no hay una solicitud de continuación, o el juez no la concede basado en la evaluación de los documentos presentados en apoyo, entonces, el juez dictará una orden de conclusión de la obligación después del cumpleaños número 19 y enviará una copia de dicha orden a ambos padres (o las otras partes en el caso).
Si la solicitud escrita incluye suficientes pruebas para que se haga una excepción a la terminación de forma automática a los 19 años, el juez dictará una orden estableciendo un nueva fecha futura y enviará una copia de dicha orden a ambos padres (o las otras partes en el caso). No se proporcionará ninguna notificación adicional. No habrá una segunda oportunidad para solicitar una orden de continuación. Cuando llegue la nueva fecha de terminación, el cobro y la ejecución de la manutención cesará, a menos que se presente un nuevo pedimento o solicitud y este sea concedido.

¿Qué pasa si uno de los padres (u otra persona que tenga la custodia) no está de acuerdo con la orden del juez?
Presentar un pedimento o una solicitud de audiencia. Si cualquiera de los padres (o partes) no está de acuerdo con la orden dictada, él o ella puede solicitar una audiencia para presentar testigos y pruebas respecto a las cuestiones de la finalización, continuación o modificación de la manutención.
¿Qué sucede con la cantidad adeuda en el momento que la manutención para menores se termina?
La manutención para menores adeudada Una vez que la orden de manutención finalice, toda cantidad que se adeude en el momento continuará siendo deuda y se tendrá que pagar. La deuda se llama "la manutención adeudada". La oficina de la libertad condicional mantendrá un archivo vigente para el cobro de la manutención adeudada. No se añadirá ninguna manutención adicional a la cuenta, pero se seguirá cobrando los pagos atrasados hasta que se paguen por completo.
¿Qué impacto tendrá la terminación en la orden de manutención?
Cuando la orden menciona solo a un menor. Si la orden incluye un solo menor, la terminación de dicho apoyo resultará en que a partir de la fecha en que la orden jurídica establece para la finalización no habrá ninguna obligación de pago. Toda cantidad atrasada (la manutención adeudada) en ese momento continuará siendo deuda y se tendrá que pagar. La oficina de la libertad condicional continuará ayudando con la cobranza y ejecución de toda cantidad atrasada. La nueva orden cesará la obligación de pago actual y aumentará el pago para la cantidad adeudada igualándola a la cantidad pagada por la orden anterior donde se tenia que satisfacer ambas obligaciones.
Ejemplo:La Sra. Brown le paga al padre de su hijo 100 dólares semanales para la manutención actual y 20 semanales para cubrir los pagos atrasados. La Sra. Brown adeuda 1.500 dólares en pagos atrasados a la manutención. Cuando se termine la manutención (cuando el hijo se gradúe de la universidad), la nueva orden le exigirá a la Sra. Brown pagar por medio de la oficina de libertad condicional 120 dólares semanales para cubrir sólo lo adeudado hasta que el monto se cancele en su totalidad.
Cuando la orden menciona dos o más hijos. Si, tras la finalización de la manutención para un menor, quedan uno o más hijos restantes en la orden (generalmente de menor edad), la orden de finalización dictada por el juez también atribuirá el mantenimiento para el resto de los niños. Sin embargo, se creará una nueva adjudicación en la misma cantidad que la anterior a la finalización. El progenitor no tutelar tendrá que presentar un pedimento o una solicitud para pedir que se reevalue el monto de dicho sustento.
Ejemplo: El Sr. Patel-Rodriguez le paga a su ex esposa, la Sra. Patel-Rodriguez, 100 dólares semanales para cubrir el apoyo actual y 20 semanales para cubrir los pagos atrasados, totalizando 120 dólares semanales. Cuando su hijo cumpla 19 años, y no haya una excepción que aplique, la manutención para su hijo se terminará. La orden jurídica determinará la fecha del cumpleaños número 19 del hijo como la fecha para el cese de la manutención. La orden judicial también indicará que la cuantía del pago para la manutención del menor restante, de ahora en adelante, será de 100 dólares semanales para cubrir la obligación actual y 20 para cubrir los pagos atrasados, totalizando120 dólares semanales. Esto es una cantidad mayor lo que las directrices para la manutención infantil en Nueva Jersey indican en el caso de un solo hijo, y la finalización de la obligación es un cambio sustancial en las circunstancias. Por lo cual , el Sr. Patel-Rodriguez tendrá que presentar un pedimento o una solicitud para pedir que se rebaje el monto de dicho sustento de acuerdo a las directrices.

Para reducir la cuantía de los pagos después de la terminación de la manutención para un solo hijo, el progenitor no tutelar tendrá que presentar un pedimento o una solicitud para pedir que se rebaje el monto de dicho sustento.
¿Cómo puedo bajar el monto de la orden de manutención?
El pedimento o solicitud para ajustar la cantidad de la manutención infantil. Cuando hay niños a los que después de la terminación se les queda debiendo la manutención, el sustento para el resto de los menores será exactamente igual al que se brindaba antes de la terminación. Pero esta cantidad no es lo que la ley de Nueva Jersey (las directrices para la manutención infantil) indica respecto a la cantidad que debería pagarse en manutención para menores. Para reducir la cuantía de los pagos basado en la terminación de la manutención, el progenitor no tutelar tendrá quepresentar un pedimento o una solicitud para pedir que se rebaje el monto de dicho sustento. El juez puede reevaluar las directrices y establecer una nueva cantidad para los menores que quedan en la orden de pago. Nota: El pedimento o solicitud para pedir que se rebaje el monto deberá presentarse antes o poco después de la terminación de la manutención.
¿Cómo puedo aumentar los pagos al monto adeudado?
El pedimento o solicitud para ajustar la cantidad en la orden de la manutención infantil. Si después de la finalización de la manutención no queda ningún menor inscrito en la orden, pero todavía se adeuda una cantidad, la orden de terminación exigirá sólo el pago de la cantidad atrasada. El nuevo pago al monto atrasado será igual a la cantidad que se pagaba para la manutención actual y la atrasada antes de la finalización. Si esa cantidad parece pequeña en comparación con el monto atrasado, el progenitor tutelar puede presentar un pedimento o solicitud para aumentar los pagos a la cantidad atrasada.
|
Las órdenes de manutención - antes de la terminación de la manutención |
|||
|
Familia |
Familia A |
Familia B |
Familia C |
|
Número de niños en la orden de manutención |
1 menor |
1 menor |
2 menores |
|
Cantidad del pago semanal actual por manutención |
100 dólares |
100 dólares |
160 dólares |
|
Cantidad del pago semanal para la manutención atrasada |
0 dólares |
20 dólares |
30 dólares |
|
El monto adeudado |
0 dólares |
1.500 dólares |
2.500 dólares |
|
Las órdenes de manutención - Después del cese del apoyo para 1 hijo
|
|||
| Familia |
Familia A |
Familia B |
Familia C |
|
Número de niños en la orden de manutención |
0 - No hay más apoyo |
1 menor- Sólo lo atrasado |
1 menor |
|
Cantidad del pago semanal actual por manutención |
0 dólares |
0 dólares |
160 dólares |
|
Cantidad del pago semanal para la manutención atrasada |
0 dólares |
120 dólares |
30 dólares |
|
El monto adeudado |
0 dólares |
1.500 dólares |
2.500 dólares |
| Cualquiera de los padres puede presentar un pedimento o una solicitud para modificar (aumentar o reducir) la manutención o los pagos atrasados cuando la obligación de pago para el sustento en el caso de un solo menor ha finalizado. | |||
¿Por cuánto tiempo puede continuar la manutención?
El 23º cumpleaños del hijo. Previa solicitud por escrito para la continuación, cuando una o más de las excepciones son pertinentes, la manutención puede extenderse hasta la fecha en la que la excepción se espera cesará tal como la fecha de la graduación de la universidad. Sin embargo, el nuevo estatuto establece el 23avo cumpleaños del hijo como el límite absoluto para la conclusión de la obligación de pago. Este límite no tiene ninguna excepción.
¿Qué pasa si el menor todavía está en la escuela o discapacitado y es dependiente, incluso después del 23º cumpleaños del mismo?
El apoyo financiero para un hijo adulto dependiente después de cumplir los 23. Cuando un hijo, después de su 23º cumpleaños, permanece discapacitado o en la escuela, el juez le puede exigir al progenitor no tutelar que brinde apoyo económico, pero a dicha responsabilidad no se le denominada ser "manutención infantil". Esto es importante por varios motivos: 1) La oficina de libertad condicional no cobrará o ejecutará una apoyo "financiero" para un hijo adulto dependiente. 2) Se tendrá que dictar una nueva orden exigiéndole al progenitor no tutelar el pago de un "apoyo financiero".
¿Cómo puedo obtener el mantenimiento financiero para mi hijo adulto que es dependiente?
Presente un pedimento o una solicitud de mantenimiento económico. En el caso de un menor o un adulto dependiente que todavía asiste a la escuela, la manutención podrá extenderse hasta su 23º cumpleaños. En esa fecha o antes, el padre tutelar deberá presentar un pedimento o una solicitud de apoyo financiero y/o gastos escolares para dicho hijo dependiente. El pedimento o solicitud tiene que incluir pruebas.
En el caso de un niño discapacitado, dichas pruebas deben incluir historiales médicos certificados y la determinación de discapacidad expedida por una agencia estatal o federal. Algunos de los organismos encargados de determinar la existencia de una discapacidad incluyen la Administración del Seguro Social (en inglés Social Security Administration), la organización que ayuda a las personas con discapacidades de desarrollo (the New Jersey Division of Developmental Disabilities) , la oficina del desempleo (Unemployment) y la División para los Servicios de Rehabilitación Vocacional (Division of Vocational Rehabilitation). En el caso de un niño que aún está en la escuela, las pruebas deben incluir una carta de la escuela verificando que el niño está matriculado a tiempo completo. El pedimento o solicitud también debe incluir pruebas de los gastos domésticos actuales y los gastos individuales del hijo adulto dependiente. Si se concede el apoyo financiero continúo, el juez podrá optar por establecer una cantidad igual a la que se pagaba antes de la conclusión de la manutención infantil o establecerá una nueva cantidad en función de las necesidades financieras actuales de tal dependiente.
¿Dónde puedo obtener más información?
Preguntas frecuentes sobre la finalización de la manutención infantil en NJ (njchildsupport.org). La oficina estatal de servicios relacionados con la manutención infantil y la oficina de libertad condicional mantienen el sitio Web NJ Child Support (En inglés) donde los padres pueden comprobar el estado de la cuenta para el manejo de la manutención. El sitio también incluye una larga sección FAQ (Preguntas frecuentes) (En inglés), con preguntas y respuestas sobre la nueva ley para la terminación de la manutención infantil.
Esta información se actualizó el: Mar 7, 2017